ニュース

  • HOME
  • ニュース
  • JEITA『2025年度先端電子材料・デバイス技術フォーラム』開催

ニュース2025.06.06

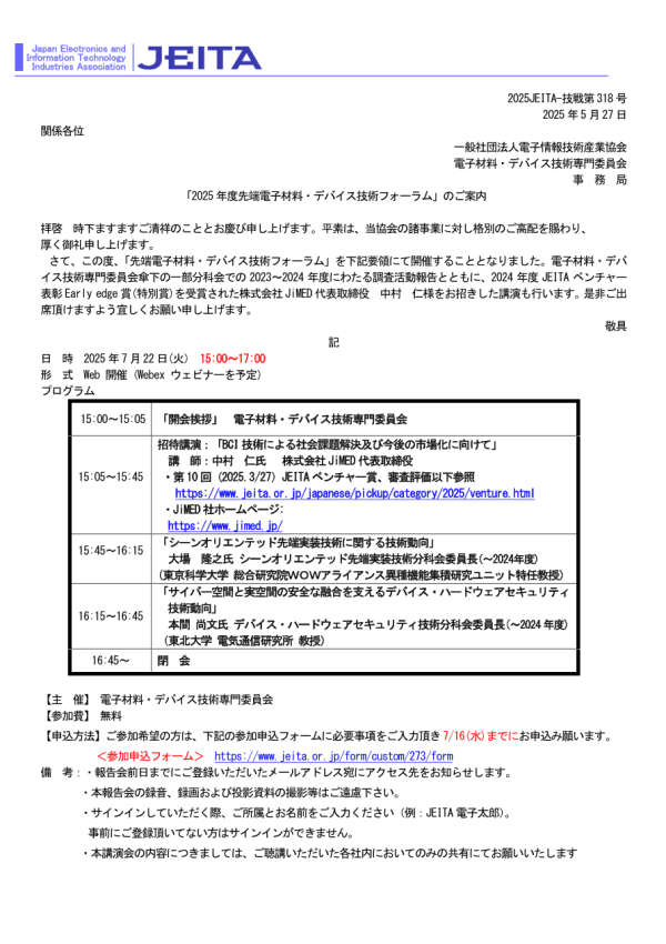
JEITA『2025年度先端電子材料・デバイス技術フォーラム』開催

JEITA『2025年度先端電子材料・デバイス技術フォーラム』開催

7月22日(火)15:00-17:00に、電子情報技術産業協会(JEITA)が『2025年度先端電子材料・デバイス技術フォーラム』をオンライン開催。

講演3件。参加費無料、事前登録制。

詳細は https://home.jeita.or.jp/press_file/20250528163817_rYzAHdmqln.pdf に。

[掲載の画像はすべてリンク先からの引用です]

実装ニュースセンター・雀部俊樹

1970年代からおよそ40年間プリント基板の開発・製造技術・品質管理・業者認定・知財法務などに関わり、2012年に雀部技術事務所を創立。2001年に実装ニュースセンター(https://jisso.jp)を創設し、実装技術関連のニュースをメーリングリストを介して配信開始。2019年に電子メールからSNSに移行して、ニュース配信を拡大する。

https://x.com/JissoNews
基板関連工場の
無料登録 のご案内
貴社の設計、製造、実装の仕様、製造実績の登録をお願いします。